Mastering 8051 MCU Serial Communication: A Comprehensive Guide
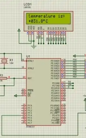
The 8051 microcontroller, despite its age, remains one of the most popular and widely-used microcontrollers in embedded systems worldwide. Its enduring relevance stems from its simple architecture, low cost, and robust performance across countless applica
