Marking Code Search
Marking Code Search
Model inquiry silk-screen printing
| Model | Silk-screen printing code | Manufacturer | Encapsulation | Number of pins | Description | Data manual |
|---|---|---|---|---|---|---|
| BFP17 | FB | Sie | SOT143 |
4
|
BFW92
|
|
| JDV2S02E | FB | TOSHIBA | SOD-523/SC-79/ESC/0603 |
|
二极管Diodes 变容二极管Variable Capacitance Diodes (Varicaps, Varactors) 单管Single
|
|
| JDS2S02E | FB | Toshiba |
|
|
||
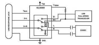
ISL54401IRUZ-T
|
FB | uTQFN2.1x1.6-10 |
|
Low Voltage, Dual SPDT, USB/Audio Switches with Negative Signal Capability
|
||
| 2SC5376-B | FB | Tos | SOT-416 |
3
|
Sw, Muting, 15V, 400mA, 100mW, 130MHz, B=500..1000
|
|
| 2SC5376FV | FB | VESM |
3
|
Silicon NPN Epitaxial Transistor
|
||
2SC5376FV-B
|
FB | Tos | SOT-723 |
3
|
Sw, Muting, 15V, 400mA, 150mW, 130MHz, B=500..1000
|
|
2SC5376F-B
|
FB | Tos | SOT-490 |
3
|
Sw, Muting, 15V, 400mA, 100mW, 130MHz, B=500..1000
|
|
| RT9808-46CV | FB | SOT-23-3 |
3
|
Micro-Power Voltage Detector
|
||
| FP6121-BS6P | fB | SOT-23-6 |
|
300mA, High PSRR, Dual Output Low-Dropout Regulator
|
||
| BD49E56G-TR | Fb | SOT23-5 |
|
Standard Voltage Detectors
|
||
| BD49K56G-TL | Fb | SSOP3 |
|
Standard Voltage Detectors
|
||
| ELM7621LDB | FB | Elm | SOT-23 |
3
|
2.1V±2%, -Reset PPO, 50ms
|
|
RT9011-MSGQW
|
FB | WDFN-2x2-8L |
8
|
Portable Power Management 300mA Dual LDO Regulator
|
||
| R3134K11EC | FB | Ric | DFN1212-6 |
6
|
1.1V±1.8%,-ResetPPO,-MR
|
|
| 74AUC1G02GW | FB | Phi | SOT-353 |
|
2-input NOR gate
|
|
| EDZC6.8B | FB | EMD2 |
2
|
Zener diode
|
||
| MM3ZB22H | FB | Zow | SOD-323 |
2
|
21.56..22.44V, Izt=5mA, Zzt=55Ω, 300mW
|
|
| BSV65B | FB | Siemens | SOT23 |
|
|
|
| PDTC123TM | FB | Nxp | SOT883 |
|
NPN配电阻晶体管;R1 = 2.2 kOhm,R2 = 开路
|
|
| CPH6406 | FB | CPH6 |
6
|
N-Channel Silicon MOSFET
|
||
| HN1C05FE | FB | 2-2N1G |
6
|
Dual Silicon NPN Epitaxial Planar Transistor
|
||
| TC1277-10 | FB | Microchip | SOT23 |
|
|
|
| TC1277-10ENB | FB | Mcc | SOT-23 |
3
|
2.88V±2%, +Reset PPO
|
|
| 2SC5376 | FB | Toshiba |
|
|
||
| 2SC5565 | FB | PCP |
3
|
Low-Saturation Voltage Transistors
|
||
| 2SC5565-TD | FB | SANYO | SOT-89/PCP |
|
三极管Bipolar Junction Transistors(BJT) NPN
|
|
| 2SC5616 | FB | NEC | sot-923 |
|
三极管Bipolar Junction Transistors(BJT) NPN
|
|
| KTK597 | FB | USM |
3
|
Condenser Microphone Application
|
||
| PZU5.6B1 | FB | SOD323F |
2
|
5.6V 0.31W Zener diode
|
||
| R1141Q211D | FB | SC-82AB |
4
|
2.1V 120mA LDO Regulator
|
||
| 2SC3053 | FB | SC-59 |
3
|
NPN Transistor
|
||
| 2SC3053-B | FB | Mit | SC-59 |
3
|
GP, AM/FM, 30V, 30mA, 150mW, B=35..70, 200MHz
|
|
| 2SC4258 | FB | SC-70 |
3
|
NPN Transistor
|
||
| 2SC4258-B | FB | Mit | SOT-323 |
3
|
HF, AM/FM, 30V, 30mA, 150mW, 200MHz, B=35..70
|
|
| 2SC5016 | FB | Pan | SOT-23 |
3
|
VHF-Mix, 15V, 50mA, 1.3GHz
|
|
| 2SC2619B | FB | Renesas(Hitachi) | MPAK-3 |
|
NPN Transistor
|
|
| 2SC2619-B | FB | Ren | SOT-23 |
3
|
AF, 100mA, 150mW, B=60..120, 230MHz
|
|
| 2SC5851B | FB | Renesas(Hitachi) | SOT323 |
|
NPN Transistor
|
|
2SC5232-B
|
FB | TOSHIBA | SOT-23/SC-59 |
|
三极管Bipolar Junction Transistors(BJT) NPN
|
|
2SC5233-B
|
FB | Tos | SOT-323 |
3
|
Sw, Muting, 15V, 500mA, 100mW, 130MHz, B=500..1000
|
|
EDZCTE616.8B
|
FB | ROHM | SOD523/0603-6.8V |
|
二极管Diodes 稳压二极管/齐纳二极管Zener Diodes 单管Single
|
|
| RT9261B-26CX | FB | SOT-89 |
3
|
VFM Step-Up DC/DC Converter
|
||
| XC6223H21B9R-G | FB | Tor | USPQ-4B03 |
4
|
LDO,2.15V±1%,300mA,+CE,CL,PDR,ICP
|
|
| 2SC5233 | FB | Toshiba |
|
|
||
XC7SH02GW
|
fB | Phi | SOT-353-1 |
|
2-input NOR gate
|
|
| BFR360L3 | FB | INFINEON | TSLP-3-1 |
|
三极管Bipolar Junction Transistors(BJT) NPN
|
|
MCH6602
|
FB | MCPH6 |
6
|
N-Channel Silicon MOSFET
|
||
TPS75100YFFR
|
FB | TI | 9 |
|
Low Dropout, Two-Bank LED Driver with PWM Brightness Control
|
